L’hypothèse de continuité d’exploitation constitue le pilier fondateur des référentiels comptables au niveau international, européen et national. Certains principes généraux de la comptabilité tels que le principe de séparation ou d’indépendance des exercices, découlent directement de l’hypothèse suivant laquelle l’entreprise dispose de la capacité de poursuivre son activité dans un avenir prévisible.
Dans les cas où l’entreprise n’a pas la capacité de poursuivre son activité ou que l’organe de gestion ou d’administration a l’intention de liquider l’entreprise ou de cesser son activité, l’entreprise se trouve alors dans une situation de discontinuité d’exploitation. En principe, les comptes annuels de l’entreprise ne peuvent plus être établis suivant l’hypothèse de continuité d’exploitation. En conséquence, une base comptable alternative doit être mise en œuvre. Dans ce contexte, il est généralement fait référence à la notion de « comptabilité en base liquidative », concept bien connu des professionnels comptables mais dont les contours sont flous et la géométrie variable.
Force est de constater que ni le droit comptable luxembourgeois, ni le droit comptable européen ni le référentiel comptable international IFRS, ne caractérisent de façon satisfaisante les principes et méthodes d’une comptabilité en base liquidative. Il en résulte une forte diversité des pratiques, source d’insécurité juridique pour les parties intéressées à l’information comptable : préparateurs de comptes (dont les liquidateurs), auditeurs et utilisateurs (associés, tiers-créanciers, utilisateurs publics).
Dans ce cadre, le présent Q&A vise à contribuer à une harmonisation des pratiques comptables d’entreprises en situation de discontinuité d’exploitation ou de liquidation en précisant les modalités de mise en œuvre d’une comptabilité en base liquidative ainsi que les mesures de simplification qui – suivant les circonstances – sont disponibles voire opportunes.
Avertissement :
Le présent Q&A s’applique aux entreprises visées par le droit comptable commun (titre II LRCS) et propose pour celles-ci des méthodes et principes en vue de la mise en œuvre d’une comptabilité en base liquidative. 97% à 98%1 des entreprises visées par le titre II LRCS étant des « petites entreprises » au sens de l’article 35 LRCS2, des mesures de simplification sont parfois disponibles voire opportunes. Le recours à ces mesures de simplification ne se limite toutefois pas aux petites entreprises mais vise plutôt les situations où il n’est pas attendu que la discontinuité ou la liquidation génère des pertes pour les tiers-créanciers et pour les associés. Ces mesures de simplification ne sont généralement pas disponibles ni opportunes pour des entités d’intérêt public ni pour des entreprises soumises à une surveillance prudentielle visées par le titre II LRCS. Pour ces entreprises, il revient le cas échéant à l’autorité de surveillance de préciser les modalités de mise en œuvre d’une comptabilité en base liquidative.
En l’état actuel des textes, il est admis en pratique que le droit comptable commun (titre II LRCS) cesse de s’appliquer à compter de la mise en liquidation de l’entreprise. S’appliquent alors les dispositions comptables parcellaires du titre XI LSC (droit comptable spécial). Un changement de base comptable est généralement opéré avec une transition d’une comptabilité en continuité d’exploitation à une comptabilité en base liquidative. Lors de la mise en liquidation de l’entreprise, des comptes de mise en liquidation sont généralement établis par l’organe d’administration ou de gestion sortant. Ensuite, sur base annuelle, le liquidateur rend compte de l’avancement de la procédure de liquidation à travers l’établissement de comptes annuels / intérimaires de liquidation. Lorsque la liquidation est terminée, des comptes de clôture de liquidation couvrant l’intégralité de la période de liquidation – souvent pluriannuelle – sont établis et font l’objet d’un contrôle par un commissaire3 nommé spécialement à cet effet. Ces comptes de clôture de liquidation sont soumis à l’adoption de l’assemblée générale qui statue alors sur la décharge à accorder au liquidateur à raison de l’exécution de son mandat. A noter que durant la procédure de liquidation, les comptes établis par le liquidateur sont soumis à un régime d’établissement, de contrôle, de dépôt et de publicité qui diverge sensiblement de celui prévu par le droit comptable commun. Quant à la période transitoire intervenant entre le constat de discontinuité d’exploitation et la mise en liquidation formelle de l’entreprise, il est généralement admis que, durant celle-ci, le droit comptable commun (titre II LRCS) continue de s’appliquer moyennant – le cas échéant – des adaptations liées au changement de base comptable.
Le droit comptable commun des entreprises (titre II LRCS) se fonde sur l’hypothèse centrale de continuité d’exploitation (art. 51 (1) a) LRCS) dont découlent d’autres conventions comptables parmi lesquelles le principe d’indépendance ou de séparation des exercices et plus généralement le principe d’annualité des produits et des charges (art. 51 (1) d) LRCS) ou encore le principe de prudence et son traitement asymétrique des charges et des produits (art. 51 (1) c) aa), bb) LRCS).
Les travaux préparatoires de la loi comptable indiquent ainsi qu’« [e]n vertu de ce principe, les comptes annuels d’une société sont ceux d’une entreprise en activité qui continue son exploitation dans un avenir prévisible. L’évaluation des éléments du patrimoine et leur amortissement d’après leur durée d’utilisation reposent sur ce principe. Les comptes annuels ne sont donc pas ceux d’une entreprise en liquidation »4.
Compte tenu de ce qui précède, la pratique usuelle consiste à considérer que le droit comptable commun cesse de s’appliquer lors de la mise en liquidation de l’entreprise, l’hypothèse centrale de continuité d’exploitation ne pouvant plus s’appliquer.
En conséquence, l’entreprise en liquidation se retrouve hors du champ d’application du droit comptable commun. Se substitue alors au cadre général du titre II LRCS (droit commun), le cadre spécifique fourni par le titre XI LSC5 (droit spécial). Bien que parcellaire voire lacunaire, ce titre XI LSC (anciennement section VIII LSC) prévoit des obligations comptables spécifiques aux entreprises en liquidation. L’article 1100-14 LSC (anciennement art. 150 LSC) dispose ainsi que « [c]haque année, les résultats de la liquidation sont soumis à l’assemblée générale de la société, avec l’indication des causes qui ont empêché la liquidation d’être terminée. Dans les sociétés anonymes, le bilan est en outre publié ».
Il peut être utilement relevé que la formulation dudit article 1100-14 LSC n’a pas évolué en substance depuis sa publication en 19156. Ceci explique notamment pourquoi l’obligation de publicité comptable – historiquement restreinte aux sociétés par actions – demeure limitée (faute d’évolution subséquente) aux sociétés en liquidation organisées sous la forme de société anonyme ainsi que – par extension – de société en commandite par actions7 et de société européenne8. En l’état actuel des textes, apparaissent ainsi exclues de l’obligation de publicité comptable – lorsqu’elles sont en liquidation – les autres formes de sociétés de capitaux ou assimilées dont la société à responsabilité limitée (S.à r.l.)9/10 et ce, bien que le droit comptable commun soumette celles-ci – lorsqu’elles sont en situation de continuité d’exploitation – à publicité comptable en application de l’axiome « publicité comptable comme contrepartie de la responsabilité limitée des associés ». La CNC relève là une incohérence du droit comptable luxembourgeois, rien ne justifiant a priori un champ d’application distinct pour la publicité comptable ; les entreprises soumises à publication de leurs comptes annuels lorsqu’elles sont en situation de continuité d’exploitation devraient également l’être lorsqu’elles sont en liquidation, l’objectif de protection des tiers par l’information justifiant dans les deux cas une telle publicité.
S’il est admis – en l’état actuel des textes et de la pratique – que le titre II LRCS (droit comptable commun) s’applique aux entreprises en situation de continuité d’exploitation et que le titre XI LSC (droit comptable spécial) s’applique aux entreprises en liquidation, se pose naturellement la question du cadre applicable aux entreprises en situation de discontinuité d’exploitation préalablement à leur mise en liquidation.
A cet égard, il doit d’abord être précisé que la notion comptable de discontinuité d’exploitation renvoie à une situation de fait où l’entreprise n’a pas la capacité de poursuivre son activité ou que l’organe de gestion ou d’administration a l’intention de liquider l’entreprise ou de cesser son activité. En pratique, une entreprise se trouve ainsi souvent en situation de discontinuité d’exploitation sans se trouver juridiquement en situation de liquidation11. Pour ces entreprises, la pratique usuelle consiste à conclure au maintien de l’application – durant cet intervalle – du droit comptable commun. Cependant, du fait de la situation de discontinuité d’exploitation, des adaptations sont généralement nécessaires et une transition d’une « comptabilité en continuité d’exploitation » à une « comptabilité en base liquidative » – dénommé en pratique « changement de base comptable » – est alors opérée. D’un point de vue juridique, ces adaptations sont effectuées sur base des articles 26 (5) LRCS12 et 51 (2) LRCS13 qui requièrent qu’il soit dérogé aux principes comptables généraux afin d’atteindre l’objectif supérieur d’image fidèle (art. 26(3) LRCS).
Le schéma ci-dessous (cf. : Fig. A) synthétise le cadre comptable ainsi que la base comptable applicables aux entreprises suivant que celles-ci opèrent dans une perspective de continuité d’exploitation ou qu’elles soient en situation de discontinuité d’exploitation, préalablement ou postérieurement à leur mise en liquidation.

Par ailleurs, le tableau ci-dessous (cf. : Fig. B) explicite les obligations comptables applicables auxdites entreprises.

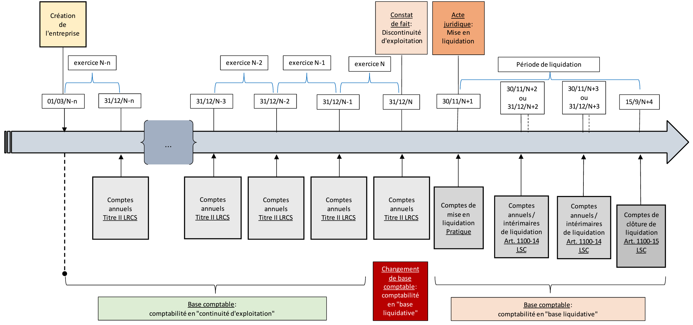
Le schéma illustratif ci-dessous (Fig. C) présente sous la forme d’une ligne du temps les étapes-clés de la vie d’une entreprise de sa création à sa liquidation avec les implications comptables associées à chacune de ces étapes-clés.

Les concepts-clés utilisés – implicitement ou explicitement – au sein du schéma illustratif qui précède (cf. : Fig. C) peuvent être définis comme suit :
Entreprise :
Les entreprises au sens de l’article 8 du Code de commerce, à savoir :
Si l’essentiel des entreprises sont organisées sous forme sociétaire ou assimilée, certaines sont des entreprises individuelles qui peuvent se trouver en situation de discontinuité mais qui ne sont pas juridiquement soumises au processus de liquidation tel que visé au sein du présent Q&A (p.ex. : commerçants personnes physiques, succursales et sièges d’opérations d’entreprises de droit étranger).
A noter que ne sont pas visées par le présent Q&A les entreprises qui ne sont pas soumises au droit comptable commun (titre II LRCS) telles que les établissements de crédit et les sociétés d’assurance et de réassurance. Les entités d’intérêt public et les entreprises soumises à surveillance prudentielle visées par le titre II LRCS sont concernées par le présent Q&A dans la limite et sous réserve d’adaptations prévues par les dispositions sectorielles ou formulées par leur autorité de contrôle.
Liquidation (volontaire) :
Au sens du présent Q&A, le terme « liquidation » renvoie essentiellement à la « liquidation volontaire » visée au sein du titre XI LSC et comprise comme le processus qui s’inscrit à la suite d’une décision de dissolution volontaire prise par les associés d’une société commerciale et à l’issue de laquelle un liquidateur est nommé avec pour mission de réaliser les actifs et d’apurer les passifs et avec l’obligation de rendre compte périodiquement des résultats de cette liquidation à l’assemblée générale des associés.
Bien que le présent Q&A n’ait pas été développé spécifiquement dans cette optique, rien ne s’oppose a priori à ce que les principes et méthodes d’une « comptabilité en base liquidative » tels que décrits en partie 2 soient utilisés – par exemple – par les curateurs en charge de la gestion d’une faillite (livre III C.com.14), par les liquidateurs en charge d’une liquidation judiciaire (titre XII LSC15) ou par les commissaires en charge d’un régime de gestion contrôlée (arrêté grand-ducal du 24 mai 193516).
En revanche, ne sont généralement pas concernées par ce Q&A les opérations dites de dissolutions volontaires sans liquidation (également dénommées en pratique « dissolution par réunion des parts en une seule main » ou « dissolutions simplifiées »)17.
Exercice comptable (en période de liquidation) :
En application du droit comptable commun et du droit des sociétés, les comptes annuels sont établis chaque année en date de clôture de l’exercice social. Pour les personnes morales, l’exercice comptable correspond généralement à l’année civile, étant entendu que d’autres dates peuvent être retenues (pratique dite de l’« exercice divergent »). La référence explicite à cet exercice social figure généralement dans les statuts.
Si l’exercice social « statutaire » constitue la période de référence au terme de laquelle sont établis les comptes annuels d’une entreprise soumise au droit comptable commun, se pose cependant la question de la date d’arrêté annuel des comptes d’une entreprise postérieurement à sa mise en liquidation. A cet égard et conformément à la pratique usuelle, la date d’arrêté annuelle des comptes d’une société en liquidation peut correspondre soit à la date de clôture de son exercice social « statutaire » (p.ex. : le 31 décembre de chaque année dans l’exemple illustratif – Fig. C) soit à la « date-anniversaire » de mise en liquidation (p.ex. : le 30 novembre de chaque année dans l’exemple illustratif – Fig. C).
Comptes de mise en liquidation :
Bien qu’il n’existe pas actuellement d’obligations légales, il apparaît généralement utile voire nécessaire pour l’organe d’administration ou de gestion d’établir un état comptable de l’entreprise en date de liquidation. Pour désigner cet état comptable, la pratique se réfère habituellement à la notion de « comptes de mise en liquidation ». Ces comptes de mise en liquidation ont notamment pour objectif de mettre en évidence la situation financière de l’entreprise à cette date (les actifs à réaliser, les passifs à apurer et la situation d’actif net) et constituent en quelque sorte l’inventaire de l’organe d’administration ou de gestion « sortant » dont le mandat prend fin lors de la mise en liquidation et sur base duquel une décharge est sollicitée. Pour le liquidateur « entrant », ces comptes de mise en liquidation constituent la situation d’ouverture, point de départ d’un mandat visant à la réalisation des actifs et à l’apurement des passifs.
A noter que ces comptes de mise en liquidation ne constituent pas des comptes annuels au sens du titre II LRCS et ne font donc pas l’objet d’un établissement, d’un contrôle18, d’un dépôt et d’une publication conformément au droit comptable commun. Il est cependant relevé que les entreprises organisées sous la forme de société anonyme, de société européenne ou de société en commandite par actions ont la faculté (et non l’obligation) de demander le dépôt de ces derniers au Registre de commerce et des sociétés (RCS) aux fins de publication au Recueil électronique des sociétés et associations (RESA).
Comptes annuels / intérimaires de liquidation :
Conformément à l’interprétation prédominante, l’entreprise se trouve dispensée – après sa mise en liquidation – d’établissement de comptes annuels en application du droit comptable commun (titre II LRCS). Le droit comptable spécial (titre XI LSC) exige cependant du liquidateur qu’il soumette chaque année à l’assemblée générale les résultats de la liquidation.
En pratique, il paraît admis que pour faire état des résultats de la liquidation au cours de l’année écoulée, le liquidateur présente un bilan renseignant les actifs restant à réaliser, les passifs demeurant à apurer et la situation d’actif net, un compte de profits et pertes faisant apparaître les charges et les produits comptabilisés pendant l’exercice ainsi qu’une annexe présentant notamment les principes et méthodes comptables retenus. En d’autres termes, ce sont bien des comptes annuels que le liquidateur établit sur base annuelle durant toute la durée de la liquidation, étant entendu toutefois que ces comptes annuels peuvent s’affranchir du formalisme spécifique au droit comptable commun (titre II LRCS).
Ainsi, l’entreprise en liquidation n’a pas l’obligation de suivre le schéma de bilan de l’article 34 LRCS, le schéma de compte de profits et pertes de l’article 46 LRCS ou le contenu de l’annexe prévu notamment à l’article 65 (1) LRCS.
A noter également qu’en l’état actuel des textes, ces comptes annuels ne sont pas soumis au contrôle légal du réviseur d’entreprises agréé et ce quelle que soit la catégorie de taille dont relève l’entreprise. Il est bien sûr loisible au liquidateur, de son initiative ou en accord avec l’assemblée générale, de soumettre lesdits comptes à contrôle contractuel par un réviseur d’entreprises.
Comme mentionné précédemment (cf. : exercice comptable), ces comptes annuels peuvent être établis soit à la date-anniversaire de la mise en liquidation, soit à la date de clôture de l’exercice social statutaire.
En pratique, ces comptes annuels sont souvent dénommés « comptes intérimaires de liquidation » dans la mesure où ils constituent un état intermédiaire ne rendant compte que d’une partie des activités de liquidation, à savoir de celles intervenues au cours de l’année écoulée (voir « comptes de clôture de liquidation »). Un rapport intérimaire du liquidateur est généralement joint auxdits comptes annuels / intérimaires de liquidation.
Ces comptes annuels / intérimaires de liquidation sont présentés annuellement à l’assemblée générale qui prend ainsi acte de l’avancement du processus de liquidation. A cet égard et malgré le silence des textes, il importe que les comptes annuels / intérimaires de liquidation soient mis à disposition de l’assemblée générale dans un délai raisonnable19. Il en va de la valeur informationnelle et de la pertinence des données financières produites. A noter cependant que l’assemblée générale de l’entreprise en liquidation ne procède pas à l’approbation des comptes annuels / intérimaires de liquidation et que celle-ci n’octroie pas décharge au liquidateur sur cette base. Ce processus d’approbation des comptes et de décharge est en effet différé jusqu’à la clôture de la liquidation (cf. : comptes de clôture de liquidation).
Quant au dépôt au RCS aux fins de publication au RESA, une distinction doit être opérée en fonction de la forme juridique de l’entreprise (cf. : point 1.1. ci-dessus). Lorsque l’entreprise est organisée sous la forme d’une société anonyme, d’une société européenne ou d’une société en commandite par actions, celle-ci a alors l’obligation de déposer au RCS aux fins de publication au RESA au minimum son bilan20 (art. 1100-14, 2ème phrase LSC). En revanche, les entreprises en liquidation organisées sous une autre forme juridique (p.ex. : société à responsabilité) n’ont pas d’obligation21 de dépôt au RCS et de publication au RESA de leurs comptes annuels / intérimaires de liquidation.
Comptes de clôture de liquidation :
L’article 1100-15 LSC dispose que lorsque la procédure de liquidation est terminée, des comptes de clôture de liquidation sont établis par le liquidateur. Ces comptes de clôture de liquidation couvrent l’intégralité de la période de liquidation depuis la date de mise en liquidation jusqu’à la date de clôture de la liquidation (soit du 30 novembre N+1 au 15 septembre N+4 dans l’exemple illustratif – Fig. C). Dans l’essentiel des cas, il s’agit donc de comptes couvrant une période pluriannuelle.
Le titre XI LSC ne fournit pas de précisions quant au formalisme et au contenu desdits comptes de clôture de liquidation. Il n’existe ainsi pas d’obligation d’établir lesdits comptes de clôture de liquidation conformément aux dispositions du titre II LRCS, l’entreprise en liquidation n’étant plus soumise au droit comptable commun suivant la pratique usuelle. En pratique, lesdits comptes de clôture de liquidation incluent au minimum un bilan, un compte de profits et pertes et une annexe explicative. Par ailleurs, un rapport final du liquidateur accompagne généralement les comptes de clôture de liquidation.
S’agissant du contrôle des comptes de clôture de liquidation et sans préjuger de dispositions sectorielles plus contraignantes22, celui-ci est généralement confié à un commissaire spécialement désigné à cet effet par l’assemblée générale. A noter que si le mandat de commissaire (à la liquidation) peut être confié à un réviseur d’entreprises, il n’y a pas là d’obligation légale. Par ailleurs et l’état actuel des textes, la mission de contrôle confiée au commissaire ne constitue pas un contrôle légal ou un audit des comptes.
Une fois contrôlés par le commissaire, les comptes de clôture de liquidation sont soumis à l’assemblée générale pour adoption qui statue alors sur la décharge à accorder au liquidateur à raison de l’exécution de son mandat. A cet égard et malgré le silence des textes, il importe que les comptes de clôture de liquidation soient mis à disposition de l’assemblée générale dans un délai raisonnable23. Il en va de la valeur informationnelle et de la pertinence des données financières produites.
Quant au dépôt et à la publication des comptes de clôture de liquidation, il est relevé que le titre XI LSC n’a pas prévu une telle obligation. Dès lors, il n’est pas requis des sociétés en liquidation – quelle que soit leur forme juridique – qu’elles procèdent au dépôt au RCS de leurs comptes de clôture de liquidation. A noter que si l’entreprise organisée sous la forme de société anonyme, société européenne ou société en commandite par actions souhaite procéder – sur base volontaire – au dépôt et à la publication des comptes de clôture de liquidation, le gestionnaire du RCS24 peut accepter une telle demande.
Dans le silence des textes, la CNC est d’avis qu’il revient à l’organe d’administration, de gestion ou au liquidateur de formuler les principes et méthodes d’une « comptabilité en base liquidative » qui dérogent à ceux applicables à une « comptabilité en continuité d’exploitation ». En dérogeant au principe de séparation ou d’indépendance des exercices ainsi qu’à une évaluation par référence au « coût historique » (à laquelle se substitue généralement une évaluation à la « valeur probable de réalisation »), la « comptabilité en base liquidative » se focalise dès la survenance de la discontinuité d’exploitation, sur l’inventaire de l’intégralité des actifs à réaliser et des passifs à apurer en amont de la clôture de la liquidation. Cette approche permet ainsi d’estimer la situation finale d’actif net et, le cas échéant, d’identifier toute perte potentielle à subir par les tiers-créanciers et par les associés que le droit comptable cherche à protéger.
Ces principes et méthodes d’une « comptabilité en base liquidative » constituent une règle générale. Leur application apparaît particulièrement adaptée et indiquée dans les cas de discontinuité d’exploitation ou de liquidation causés par des difficultés économiques ou par une défaillance de l’entreprise qui remettent en cause la solvabilité et la liquidité de celle-ci.
Cependant, toutes les liquidations ne résultant pas de défaillances économiques et n’engendrant pas des pertes pour les tiers-créanciers voire pour les associés, des mécanismes de simplification – notamment dans l’évaluation des actifs et l’intégration des passifs – peuvent être mis en œuvre dans certaines situations. En pratique, ces simplifications visent essentiellement les entreprises dont la discontinuité d’exploitation résulte de décisions de gestion (p.ex. : cessation volontaire d’activité, extinction de l’objet social, réorganisation intragroupe) et dont la solvabilité et la liquidité ne sont pas remises en cause.
Dans les cas où l’entreprise n’a pas la capacité de poursuivre son activité ou que l’organe de gestion ou d’administration a l’intention de liquider l’entreprise ou de cesser son activité, l’entreprise se trouve alors dans une situation de discontinuité d’exploitation (cf. : point 3.1.). En principe, les comptes annuels de l’entreprise ne peuvent plus alors être établis suivant l’hypothèse de continuité d’exploitation. En conséquence, une base comptable alternative doit être mise en œuvre. En règle générale, il est alors fait référence à la notion de « comptabilité en base liquidative ».
Cependant, force est de relever que ni le droit comptable commun (titre II LRCS) applicable à une entreprise en discontinuité d’exploitation préalablement à sa mise en liquidation, ni le droit comptable spécial (titre XI LSC) applicable à une entreprise en discontinuité d’exploitation postérieurement à sa mise en liquidation, n’ont formulé de principes ou de méthodes comptables applicables en cas de discontinuité d’exploitation.
Dans ce contexte, il appartient à l’organe d’administration ou de gestion25 ou au liquidateur26 de formuler des principes et méthodes dérogatoires à une « comptabilité en continuité d’exploitation ». La CNC considère qu’il s’agit là d’une conséquence directe du silence des textes, le législateur n’ayant pas énoncé les principes et méthodes d’une « comptabilité en base liquidative ».
Dans la formulation des principes et méthodes d’une « comptabilité en base liquidative » applicable à l’entreprise, il est attendu de l’organe de gestion ou d’administration ou du liquidateur qu’il considère adéquatement les objectifs de l’information comptable en période de discontinuité d’exploitation, notamment au regard de l’objectif de protection des tiers-créanciers et des associés.
Dans ce cadre, la prudence requerra dans nombre de cas la formulation de principes et de méthodes d’une « comptabilité en base liquidative » qui privilégient une inclusivité maximale des actifs à réaliser et des passifs à apurer en amont de la clôture de la liquidation (cf. : point 1.1.). Tel sera notamment le cas lorsque la discontinuité est la conséquence de difficultés économiques voire d’une défaillance de l’entreprise et que celles-ci sont susceptibles d’engendrer des pertes pour les tiers-créanciers (voire pour les associés) que le droit comptable cherche à protéger.
En revanche, il est des cas où la discontinuité d’exploitation et la mise en liquidation ne sont pas la conséquence de difficultés économiques mais résultent plutôt de décisions de gestion prises au niveau de l’entreprise (p.ex. : cessation volontaire d’activité, cession de l’activité, extinction de l’objet social, etc.) ou au niveau du groupe auquel l’entreprise appartient (p.ex. : réorganisation intragroupe, transfert et/ou relocalisation d’activité(s), etc.). En règle générale, l’entreprise demeure alors liquide et solvable de telle sorte que l’apurement de ses passifs n’apparaît pas problématique, aucune perte n’étant anticipée pour les tiers-créanciers voire pour les associés. En pareil cas, la formulation de principes et de méthodes de « comptabilité en base liquidative » proportionnés, intégrant des mesures de simplification apparaît parfois adéquate au regard de la situation de l’entreprise vis-à-vis de ses parties intéressées, voire opportune au regard notamment de la taille de l’entreprise (cf. : point 2.2.).
Enfin, il a été relevé que la dissolution et la mise en liquidation d’une entreprise n’entrainent pas toujours la cessation immédiate de ses activités, celles-ci se poursuivant parfois pendant plusieurs années. En pareille situation, certains s’interrogent sur le bien-fondé d’un changement immédiat de base comptable avec une transition d’une « comptabilité en continuité d’exploitation » à une « comptabilité en base liquidative ». De même, dans les cas où malgré la dissolution de l’entreprise, il existe des perspectives sérieuses de reprise des activités par une autre entreprise qui dispose de la capacité de poursuivre lesdites activités et de faire face à ses obligations, d’aucuns s’interrogent sur la faculté pour l’entreprise en liquidation de maintenir une « comptabilité en continuité d’exploitation », ou tout au moins, sur la possibilité de ne pas procéder à l’ensemble des ajustements normalement requis dans le cadre de la mise en œuvre d’une « comptabilité en base liquidative ».
Sans prendre spécifiquement position sur les éléments qui précèdent, la CNC relève qu’en l’état actuel des textes, l’organe d’administration ou de gestion d’une entreprise en discontinuité d’exploitation ou le liquidateur d’une entreprise en liquidation, disposent d’une certaine flexibilité quant à la formulation des principes et méthodes d’une « comptabilité en base liquidative ». La prise en considération de la situation spécifique de l’entreprise dans la détermination de la nature et de l’étendue des ajustements opérés à l’occasion du changement de base comptable, paraît ainsi envisageable. A cet égard, il importe à l’évidence que l’annexe des comptes annuels présente de façon explicite les principes et méthodes comptables retenus et que celle-ci fasse mention – le cas échéant – des raisons ayant conduit à adapter voire à différer la mise en œuvre d’une « comptabilité en base liquidative ».
Lorsque la situation de discontinuité d’exploitation est motivée par des facteurs économiques voire par une défaillance de l’entreprise et que cette situation est susceptible d’engendrer des pertes pour les tiers-créanciers voire pour les associés, la CNC est d’avis que la mise en œuvre d’une « comptabilité en base liquidative » telle que décrite ci-après constitue la seule option disponible.
Compte tenu des objectifs d’information et de protection assignés au droit comptable, il importe lorsqu’une entreprise se retrouve en situation de discontinuité d’exploitation, de pouvoir estimer au plus vite les pertes potentielles à subir par les tiers créanciers voire par les associés de l’entreprise défaillante.
Dans ce contexte, il convient d’anticiper au maximum la comptabilisation de l’ensemble des charges que l’entreprise devra engager jusqu’à la clôture de sa liquidation et ce, sans égard au principe usuel d’indépendance ou de séparation des exercices. Dans le cadre d’une « comptabilité en continuité d’exploitation », ce principe interdirait en effet la comptabilisation de charges se rapportant à des exercices ultérieurs et de leur contrepartie au bilan (p.ex. : dettes, charges à payer, provisions).
Il en résulte que la comptabilité en base liquidative, se focalise sur l’estimation de la situation financière « finale » de l’entreprise à travers l’établissement d’un bilan « inclusif » rapatriant en son sein l’ensemble des passifs dus par l’entreprise, quel que soit l’exercice auquel ils se rapportent27. En ce sens, le compte de profits et pertes de l’entreprise en discontinuité ou en liquidation revêt souvent une importance plus secondaire, le principe d’annualité des charges ne trouvant plus à s’appliquer et rendant dès lors vaine la comparaison des résultats voire de la performance de l’entreprise d’un exercice à l’autre28.
A noter également que – outre la dérogation au principe d’indépendance ou de séparation des exercices – la mise en œuvre d’une comptabilité en base liquidative implique par ailleurs une application adaptée du principe de prudence dans ses volets « réalisation des bénéfices » (art. 51 (1) c) aa) LRCS), « comptabilisation des passifs » (art. 51 (1) c) bb) LRCS) et « comptabilisation des dépréciations » (art. 51 (1) c) cc) LRCS) tel que cela est mis en évidence ci-après.
En « comptabilité en continuité d’exploitation » suivant les régimes LUX GAAP et LUX GAAP-JV, tous les actifs ne peuvent pas être comptabilisés au bilan (p.ex. : éléments du fonds de commerce créés par l’entreprise). Suivant le régime LUX GAAP, l’évaluation des actifs repose principalement sur la méthode du coût historique (prix d’achat ou coût de revient) ou sur une évaluation à une valeur inférieure, par exemple en cas d’utilisation limitée dans le temps (art. 55 (1) b) LRCS) ou de dépréciation durable (art. 55 (1) c) LRCS). Suivant le régime LUX GAAP – JV29, l’évaluation dérogatoire de certains actifs éligibles (p.ex. : instruments financiers dérivés, immeubles de placement30) par référence à la juste valeur devient possible (option) en application de la section 7bis du chapitre II du titre II LRCS.
En « comptabilité en base liquidative » (régimes LUX GAAP ou LUX GAAP-JV), le principe de prudence continue de s’appliquer mais avec une signification et une portée différentes de celles habituellement retenues en « comptabilité en continuité d’exploitation ». Ainsi, certains actifs précédemment comptabilisés par l’entreprise en application de l’hypothèse de continuité d’exploitation mais ne pouvant pas faire l’objet d’une réalisation dans le cadre du processus de liquidation, doivent être immédiatement extournés du bilan. A titre illustratif, il en va ainsi des « frais d’établissement »31 que l’entreprise aurait fait le choix d’activer en application de l’article 53 LRCS mais qui constituent des « non-valeurs » dans le contexte d’une liquidation. Il pourrait en aller de même de certains « frais de développement » précédemment activés. En revanche, il apparaît possible – dans une « comptabilité en base liquidative » – de présenter au bilan des actifs jusque lors non comptabilisés par l’entreprise sous réserve que leur cession ou leur utilisation en vue d’éteindre des passifs soit hautement probable32. A titre d’exemple, tel pourrait être le cas de certains actifs incorporels créés par l’entreprise elle-même (p.ex. : éléments du fonds de commerce). De même, la remise en cause du principe d’indépendance ou de séparation des exercices et plus généralement du principe d’annualité des produits et des charges (art. 51 (1) d) LRCS) conduit l’entreprise en discontinuité d’exploitation ou en liquidation à comptabiliser une estimation des produits à recevoir (p.ex. : produits d’exploitation, produits financiers) jusqu’à la clôture de la liquidation même lorsque ces derniers se rapportent à un exercice ultérieur. Il en résulte une comptabilisation de créances à l’actif du bilan sous la forme de « produits à recevoir ». A noter que ces produits à recevoir ne font généralement pas l’objet d’une imposition au titre de l’exercice au cours duquel ils sont comptabilisés, l’imposition étant généralement différée jusqu’à leur exercice de rattachement. Ainsi, la comptabilisation anticipée de produits futurs estimés, nécessitera – le cas échéant – la comptabilisation de provisions pour impôts différés (passifs).
S’agissant de l’évaluation des actifs comptabilisés au bilan, la nécessité pour le liquidateur d’estimer au mieux la valeur des actifs réalisables qui sont disponibles en vue d’apurer les passifs, justifie généralement l’abandon du principe de l’évaluation au coût d’acquisition historique et sa substitution par une évaluation à la « valeur probable de réalisation ». Bien que non définie en régimes LUX GAAP et LUX GAAP-JV, la notion de valeur probable de réalisation, bien connue des professionnels comptables, est communément interprétée comme correspondant au prix de vente estimé d’un actif diminué des coûts nécessaires pour réaliser la vente33.
Dans l’estimation de la valeur probable de réalisation, l’entreprise doit intégrer, le cas échéant, le caractère urgent de la vente (vente dans l’urgence par opposition à une vente dans le cours normal des activités). Ce recours à la valeur probable de réalisation s’accompagnera, le cas échéant, de la comptabilisation de produits non réalisés qui – lors de leur réalisation – seront généralement soumis à imposition. Dans ce contexte et par analogie à la comptabilisation des produits futurs estimés (cf. : ci-dessus), l’entreprise devra alors procéder à la comptabilisation de provisions pour impôts différés (passifs).
La thématique de la comptabilisation anticipée de produits futurs estimés ainsi que de produits non réalisés en lien avec l’évaluation d’actifs réalisables par référence à leur valeur probable de réalisation, renvoie également à la question du caractère distribuable de ces résultats non réalisés. A cet égard, le principe de prudence dans son volet « réalisation des bénéfices » (art. 51 (1) c) aa) LRCS) de même que le principe de non distribution des produits et gains non réalisés (art. 72ter) LRCS) semble proscrire une telle distribution par les entreprises en situation de discontinuité d’exploitation auxquelles le droit comptable commun continue de s’appliquer préalablement à leur mise en liquidation. S’agissant en revanche des entreprises pour lesquelles la mise en liquidation a déjà été actée et auxquelles le droit comptable commun ne trouve plus à s’appliquer suivant la pratique usuelle (cf. : point 1.1.), il revient alors au liquidateur de déterminer – dans le silence des textes – le caractère distribuable ou non desdits produits et gains non réalisés. Dans ce cadre, les liquidateurs sont invités à faire preuve de la plus grande prudence.
Par ailleurs, il découle également des points qui précèdent (évaluation des actifs à la valeur probable de réalisation) qu’en « comptabilité en base liquidative », il est généralement mis un terme aux plans d’amortissement des immobilisations à durée d’utilisation limitée dans le temps. En principe, les actifs immobilisés sont par ailleurs transférés dans la catégorie des actifs circulants afin de refléter le caractère non durable de leur détention (durée résiduelle inférieure ou égale à un an). Pour les entreprises en liquidation qui peuvent s’affranchir du formalisme lié au recours au schéma de bilan de droit commun (art. 34 LRCS), des postes et rubriques peuvent être créés spécialement à cet effet (p.ex. : actifs non courants détenus en vue de la vente). Pour les entreprises en situation de discontinuité d’exploitation mais non encore formellement mises en liquidation, l’application du schéma de bilan de droit commun (art. 34 LRCS) peut rendre malaisée le reclassement de certains actifs immobilisés vers les actifs circulants (p.ex. : immobilisations corporelles). En pareil cas et à défaut d’un reclassement de l’actif immobilisé vers l’actif circulant, une information adéquate doit être fournie en annexe.
Il doit enfin être relevé que la valeur probable de réalisation d’un actif ne peut pas toujours être déterminée avec un degré de fiabilité suffisant (p.ex. : titres de participation non cotés). Dans ces cas et tout en conservant à l’esprit l’impératif de prudence, un maintien de l’actif à sa valeur nette comptable34 apparaît possible à titre dérogatoire.
En synthèse et au vu des objectifs associés à la représentation comptable dans un contexte de discontinuité d’exploitation ou de liquidation, il importe à l’évidence d’éviter une surévaluation du montant des actifs à réaliser. Une telle surévaluation risquerait en effet à fausser l’appréciation de la capacité réelle de l’entreprise à apurer ses passifs. Si une sous-évaluation du montant des actifs à réaliser n’est pas non plus souhaitable, les risques associés à celle-ci apparaissent cependant moindres.
En « comptabilité en continuité d’exploitation » établie suivant les régimes LUX GAAP et LUX GAAP-JV, tous les passifs ne peuvent pas être comptabilisés, seuls les passifs ayant pris naissance au cours de l’exercice ou d’un exercice antérieur pouvant être pris en compte (art. 51 (1) c) bb) LRCS et art. 51 (1) bis LRCS). Il en résulte que certains passifs sont relégués en engagements hors bilan (p.ex. : loyers en application d’un contrat de bail immobilier ou de leasing mobilier mais portant sur une période d’occupation ou d’utilisation postérieure à la clôture de l’exercice).
Quant à l’évaluation des passifs pouvant être comptabilisés au bilan en application de l’hypothèse de continuité d’exploitation35, celle-ci repose généralement en régime LUX GAAP sur la valeur de remboursement des dettes ou sur le montant nécessaire pour les honorer ou sur la meilleure estimation du montant probable des charges à payer. Suivant le régime LUX GAAP – JV, l’évaluation dérogatoire de certains passifs éligibles (p.ex. : instruments financiers dérivés) par référence à la juste valeur devient possible (option) en application de la section 7bis du chapitre II du titre II LRCS.
En « comptabilité en base liquidative » (régimes LUX GAAP ou LUX GAAP-JV), le principe de prudence continue de s’appliquer mais avec une signification et une portée différentes de celles habituellement retenues en « comptabilité en continuité d’exploitation ». Une approche inclusive est ainsi retenue au niveau de la comptabilisation des passifs. L’ensemble des passifs devant être apurés par l’entreprise en amont de la clôture de la liquidation doit en principe faire l’objet d’une comptabilisation au sein du bilan, que ceux-ci aient pris naissance au cours de l’exercice ou d’un exercice antérieur ou qu’ils soient relatifs à un exercice ultérieur.
Cette remise en cause du principe d’indépendance ou de séparation des exercices et plus généralement du principe d’annualité des produits et des charges (art. 51 (1) d) LRCS) conduit l’entreprise en discontinuité d’exploitation ou en liquidation à comptabiliser une estimation des charges futures à engager (p.ex. : frais de personnel, loyers mobiliers et immobiliers, intérêts sur financement, pénalités et indemnités contractuelles, etc.) jusqu’à la clôture de la liquidation même si ces dernières se rapportent à un exercice ultérieur. Il en résulte une comptabilisation de dettes au passif du bilan sous la forme de « charges (futures) à payer ». Ces « charges futures à payer » peuvent être présentées au bilan dans la rubrique des « provisions » afin de les distinguer des « dettes » correspondant à des passifs qui ont pris naissance au cours de l’exercice ou d’un exercice antérieur. A noter que ces charges à payer font généralement l’objet d’une déduction fiscale lors de leur exercice de rattachement indépendamment de leur date de comptabilisation. Ainsi, la comptabilisation anticipée de charges futures estimées, pourra nécessiter – le cas échéant – la comptabilisation d’impôts différés (actifs).
Eu égard à la faculté pour l’entreprise en discontinuité d’exploitation ou en liquidation d’extourner des dettes inscrites au passif de son bilan, il y a lieu de faire preuve de la plus grande prudence. Si l’extourne de dettes inscrites au passif ne soulève pas de problèmes particuliers lorsque l’entreprise a été juridiquement libérée de son obligation de paiement ou de remboursement, il en va différemment dans d’autres situations. Ainsi, il importe que l’entreprise n’anticipe pas de façon imprudente ou prématurée le fait qu’elle pourrait être libérée de son obligation en tant que débiteur principal, par exemple lorsqu’une partie tierce s’est portée garante de son obligation. A tout le moins, il importe qu’une telle extourne ne soit pratiquée que lorsque la remise de la dette concernée apparaît hautement probable.
S’agissant de l’évaluation des passifs comptabilisés au bilan en « comptabilité en base liquidative », cette évaluation doit généralement se faire suivant la meilleure estimation du montant probable à payer pour éteindre les passifs. A cet égard, l’abandon du principe d’indépendance ou de séparation des exercices rend possible la prise en considération dans l’évaluation des passifs à apurer, des charges futures estimées qui devront être engagées afin d’éteindre lesdits passifs (p.ex. : intérêts ou pénalités dus en cas de rupture anticipée de contrats de financement, dommages et compensations dus en cas de rupture anticipée de contrats de services, indemnités de licenciement du personnel, etc.). Dans l’estimation du montant probable à payer pour éteindre le passif, l’entreprise peut prendre en considération l’état des négociations avec ses tiers-créanciers sous réserve que l’issue de celles-ci soit hautement probable. Dans le doute, la prudence dans l’évaluation des passifs y relatifs doit être privilégiée.
Par ailleurs, dans une « comptabilité en base liquidative », l’ensemble des passifs sont en principe reclassés en passifs exigibles à court terme (durée résiduelle inférieure ou égale à un an). Pour les entreprises en liquidation qui peuvent s’affranchir du formalisme lié au recours au schéma de bilan de droit commun (art. 34 LRCS), des postes et rubriques peuvent être créés spécialement à cet effet. Pour les entreprises en situation de discontinuité d’exploitation mais non encore formellement mises en liquidation, l’application du schéma de bilan de droit commun (art. 34 LRCS) permet un reclassement des postes de « C. Dettes » des rubriques « à plus d’un an »36 vers les rubriques « à moins d’un an »37. En revanche, le reclassement de certains passifs futurs estimés pourra être plus malaisé. Ainsi, certaines entreprises préfèreront maintenir l’estimation des charges futures à payer dans une rubrique du poste « B. Provisions » plutôt que dans une rubrique du poste « C. Dettes ». En pareil cas et à défaut d’un reclassement explicite vers les dettes dont la durée résiduelle inférieure ou égale à un an, une information adéquate pourra voire devra alors être fournie en annexe (p.ex. : un détail du contenu du poste « B. Provisions » faisant mention – dans la mesure du possible – de l’horizon probable de décaissement).
En synthèse et au vu des objectifs associés à la représentation comptable dans un contexte de discontinuité d’exploitation ou de liquidation, il importe à l’évidence d’éviter une sous-évaluation du montant des passifs à apurer. Une telle sous-évaluation risquerait en effet de fausser l’appréciation du niveau de pertes à subir potentiellement par les tiers-créanciers et subsidiairement par les associés. Si une surévaluation du montant des passifs à apurer n’est pas non plus souhaitable, les risques associés à celle-ci apparaissent cependant moindres.
L’entreprise en situation de discontinuité d’exploitation demeure – préalablement à sa mise en liquidation – soumise au droit comptable commun. L’obligation d’établir des comptes annuels au sens de l’article 26 (1) LRCS incluant au minimum le bilan, le compte de profits et pertes ainsi que l’annexe reste en conséquence applicable38.
A cet égard et au même titre que pour une entreprise en situation de continuité d’exploitation, l’annexe fait bien évidemment partie intégrante des comptes annuels établis par une telle entreprise en discontinuité d’exploitation, l’information y incluse revêtant un caractère clé au regard de l’objectif d’image fidèle dans la perspective de protection des tiers-créanciers et des associés par l’information comptable.
S’agissant du contenu de l’annexe, la mention des informations requises à l’article 65 (1) LRCS et au sein d’autres dispositions du chapitre II du titre II LRCS trouve à s’appliquer, le cas échéant, dans les limites relatives à la catégorie de taille (petite, moyenne, grande)39 dont relève l’entreprise. Par ailleurs et conformément au principe général, toute autre information significative contribuant à l’objectif d’image fidèle doit être fournie (art. 26 (4) LRCS). A titre illustratif, il pourrait en aller ainsi de la mention des « évènements significatifs postérieurs à la date de clôture du bilan » (art. 65 (1) 18° LRCS) dont les petites entreprises sont en principe dispensées (art. 66 LRCS) mais dont l’inclusion pourrait être rendue nécessaire par l’objectif supérieur d’image fidèle (art. 26 (3) et (4) LRCS)40.
Considérant la situation exceptionnelle que traverse l’entreprise en discontinuité d’exploitation, l’objectif d’image fidèle nécessite en outre l’ajout de mentions qui ne sont pas explicitement prévues par le droit comptable commun (cf. : ci-après).
Parmi les informations en annexe permettant d’atteindre l’objectif d’image fidèle, la CNC considère qu’il importe au minimum de faire mention spécifique des éléments suivants :
S’agissant à présent d’une entreprise en situation de discontinuité d’exploitation – postérieurement à sa mise en liquidation – il a été mis en évidence qu’en application de la pratique usuelle (cf. : point 1.1.), le droit comptable commun (titre II LRCS) cessait de s’appliquer à l’entreprise en liquidation et que les dispositions comptables du titre XI LSC (droit comptable spécial) se substituait alors à celui-ci.
La CNC a indiqué précédemment que le droit comptable spécial (titre XI LSC) applicable aux entreprises en liquidation est parcellaire voire lacunaire (cf. : point 1.1.). En application de l’article 1100-14 LSC, l’entreprise en liquidation continue cependant d’établir – pendant toute la durée de sa liquidation – des comptes annuels, généralement dénommés « comptes annuels / intérimaires de liquidation » (cf. : point 1.2.). Le contenu et le format desdits comptes annuels / intérimaires de liquidation ne sont cependant pas spécifiés par le titre XI LSC.
A cet égard, la pratique usuelle admet que les comptes annuels / intérimaires de liquidation incluent non seulement un bilan et un compte de profits de pertes visant à présenter les résultats de la liquidation mais également une annexe explicative41. Si l’entreprise en liquidation peut s’affranchir du formalisme lié à l’application du droit commun (cf. : dispense des mentions requises par l’article 65 (1) LRCS), la CNC considère néanmoins qu’il importe que l’entreprise en liquidation inclue au minimum dans son annexe les mentions spécifiques reprises ci-dessus. Au-delà de l’objectif implicite d’image fidèle42, c’est le principe de bonne information qui exige au minimum l’inclusion en annexe de telles mentions, celles-ci contribuant pour le liquidateur à satisfaire à ses obligations redditionnelles vis-à-vis de l’assemblée générale.
Le tableau ci-après (cf. : Fig. D) synthétise pour les différents postes de bilan et compte de profits et pertes ainsi que pour l’annexe, les principes et méthodes d’une « comptabilité en base liquidative ».

Lorsque la situation de discontinuité d’exploitation n’est pas motivée par des facteurs économiques ou par une défaillance de l’entreprise et qu’elle n’est pas susceptible d’engendrer des pertes pour les tiers-créanciers voire pour les associés, la CNC considère alors que la mise en œuvre de principes et de méthodes de « comptabilité en base liquidative » proportionnés, intégrant des mesures de simplification est parfois appropriée43 voire opportune44.
Il est proposé ci-après de :
La CNC est d’avis que la mise en œuvre de mesures de simplification au sein d’une « comptabilité en base liquidative » n’est envisageable que dans les cas de discontinuité d’exploitation où il est attendu – avec une certitude raisonnable – que la liquidation ne se conclura pas par des pertes pour les créanciers de l’entreprise voire pour les associés et où, par conséquent, la totalité des passifs de l’entreprise sera apurée et aucune partie intéressée ne se trouvera lésée. En règle générale, une telle situation ne se présentera que dans les cas où la discontinuité d’exploitation résulte de décisions de gestion prises au niveau de l’entreprise (p.ex. : cessation volontaire d’activité, cession de l’activité, extinction de l’objet social, etc.) ou au niveau du groupe auquel elle appartient (p.ex. : réorganisation intragroupe, transfert et/ou relocalisation d’activité(s), etc.). En pareils cas, l’entreprise en discontinuité d’exploitation demeure solvable et liquide.
Dans les situations décrites ci-dessus, il peut être valablement argué que la mise en œuvre d’une « comptabilité en base liquidative » telle que décrite précédemment (cf. : point 2.2.) ne se justifie pas pleinement. En effet, l’approche « inclusive » et « anticipative » mise en œuvre dans le cadre d’une comptabilité en base liquidative ne prend pleinement son sens que dans une situation où des pertes sont prévisibles et où il est attendu que des tiers-créanciers voire des associés seront lésés.
Compte tenu de ce qui précède, une adaptation des principes et méthodes d’une « comptabilité en base liquidative » reflétant les conditions et circonstances spécifiques d’entreprises autres que celles en difficulté économique ou défaillantes apparaît parfois possible voire opportune. A cet égard, il est rappelé qu’en l’état actuel des textes et en l’absence de formulation par le législateur de principes et méthodes de « comptabilité en base liquidative » (cf. : point 2.1.), c’est à l’organe d’administration ou de gestion ou au liquidateur qu’il appartient de formuler les principes et méthodes de « comptabilité en base liquidative ». Dans le silence des textes, ces derniers disposent à l’évidence d’une certaine flexibilité. Cette flexibilité trouve cependant ses limites dans la responsabilité de l’organe d’administration ou de gestion ou du liquidateur vis-à-vis des associés et autres parties intéressées de l’entreprise. En conséquence, la prudence doit être recommandée.
L’arbre de décision ci-après (cf. : Fig. E) vise à assister les entreprises dans la détermination d’une base comptable appropriée et dans le possible recours à des mesures de simplification.

Dans les cas où l’entreprise peut valablement se prévaloir de mesures de simplification dans la mise en œuvre d’une « comptabilité en base liquidative » (cf. : point 2.3.1.), se pose naturellement la question de la nature, de la portée et de l’étendue desdites mesures de simplification.
Le caractère dérogatoire et optionnel des mesures de simplification :
La CNC considère en premier lieu que les principes et méthodes de « comptabilité en base liquidative » telles que décrites précédemment (cf. : point 2.2.) constituent la règle générale en cas de discontinuité d’exploitation ou de liquidation. Dès lors, la mise en œuvre de mesures de simplification constitue un régime dérogatoire et optionnel dont l’entreprise – lorsqu’elle remplit les conditions (cf. : point 2.3.1.) – peut se prévaloir partiellement ou en totalité.
S’il apparaît concevable que l’entreprise ne se prévale que de certaines mesures de simplification, celle-ci doit néanmoins s’assurer de la cohérence d’ensemble et faire preuve de prudence. A cet égard, un traitement comptable asymétrique où les produits seraient comptabilisés par anticipation durant l’exercice au cours duquel la discontinuité d’exploitation est constatée tandis que les charges seraient seulement comptabilisées durant l’exercice au cours duquel elles sont engagées, doit être proscrite (cf. : Fig. F).
L’évaluation des actifs et la comptabilisation des produits :
L’évaluation des actifs par référence à la valeur probable de réalisation peut s’avérer délicate pour l’entreprise en discontinuité d’exploitation ou en liquidation. En effet, nombreux sont les cas où il n’existe pas de marché pour l’actif en question ou un marché dont l’activité est très limitée. Dans ces situations, l’évaluation du prix de vente net de l’actif implique un exercice d’estimation significatif et exige un fort recours au jugement professionnel.
Afin d’éviter à l’entreprise cet exercice délicat, dont l’utilité est plus limitée lorsque la solvabilité et la liquidité de l’entreprise ne sont pas remises en cause, il apparaît alors possible de s’en tenir à une évaluation des actifs à la valeur nette comptable, généralement au coût historique ou à une valeur inférieure45. Il revient cependant à l’entreprise de s’assurer que cette évaluation des actifs demeure prudente, à savoir que celle-ci n’excède pas le prix auquel l’entreprise estime qu’elle pourra réaliser les actifs en question.
En pratique, cette évaluation dérogatoire visera essentiellement les biens de l’actif immobilisés y inclus les immobilisations corporelles et incorporelles dont la durée d’utilisation est limitée dans le temps ainsi que les immobilisations financières.
S’agissant de la comptabilisation des produits, il est loisible à l’entreprise de maintenir l’application du principe d’indépendance ou de séparation des exercices et plus généralement du principe d’annualité des produits et des charges (art. 51 (1) d) LRCS). En pareil cas, l’entreprise en discontinuité d’exploitation ou en liquidation ne procède pas à la comptabilisation d’une estimation des produits à recevoir46 jusqu’à la clôture de la liquidation lorsque ces derniers se rapportent à un exercice ultérieur.
L’application par l’entreprise de ces mesures de simplification a également pour effet de supprimer – partiellement ou totalement – la nécessité de comptabiliser des impôts différés (passifs) en l’absence de comptabilisation de gains non réalisés47 ou de produits relatifs à des exercices ultérieurs (cf. : point 2.2.2.).
L’intégration des passifs et la comptabilisation des charges :
L’établissement d’un bilan inclusif incluant l’intégralité des passifs dus jusqu’à la clôture de la liquidation sans égard au principe de séparation ou d’indépendance des exercices, implique un exercice d’estimation significatif concernant notamment la durée de la procédure de liquidation ainsi que l’issue des négociations avec les tiers (p.ex. : rupture de bail, extinction du contrat de financement, etc.).
Si une telle estimation se justifie lorsque la discontinuité d’exploitation ou la liquidation sont susceptibles de générer des pertes pour les tiers-créanciers voire pour les associés, il en va différemment lorsque la solvabilité et la liquidité de l’entreprise ne sont pas remises en cause et que l’apurement intégral des passifs jusqu’à la clôture de la liquidation ne fait pas de doute.
En pareil cas, il apparaît possible à l’entreprise de maintenir l’application du principe d’indépendance ou de séparation des exercices et plus généralement du principe d’annualité des produits et des charges (art. 51 (1) d) LRCS) en ne comptabilisant que :
En pratique, cette mesure de simplification a essentiellement pour effet de ne pas nécessiter la comptabilisation par l’entreprise des frais de gestion courante et autres charges d’exploitation ainsi que des intérêts et charges assimilées relatifs à des exercices ultérieurs. Cette absence de comptabilisation anticipée de certaines charges à payer relatives à des exercices ultérieurs a également pour effet de limiter les situations où la comptabilisation d’impôts différés (actifs) est nécessaire (cf. : point 2.2.3.).
Cependant, l’entreprise se prévalant des mesures de simplification dans la comptabilisation et l’évaluation de ses passifs doit néanmoins procéder – dans les comptes annuels de l’exercice au cours duquel la discontinuité d’exploitation a été constatée – à la comptabilisation d’une estimation des frais de liquidation spécifiques, des pénalités et indemnités contractuelles ainsi que des indemnités de licenciement du personnel.
Enfin, il est rappelé qu’en cas de maintien par l’entreprise de l’application du principe de d’indépendance ou de séparation des exercices, il importe de s’assurer du rattachement des charges aux produits. Est ainsi proscrit, un traitement comptable asymétrique où les produits seraient comptabilisés par anticipation (cf. : point 2.2.2.) tandis que les charges seraient seulement comptabilisées durant l’exercice au cours duquel elles sont engagées. Outre l’absence de cohérence d’ensemble, un tel traitement comptable ne serait pas prudent, générant en substance des bénéfices fictifs.
Le tableau ci-après (cf. : Fig. F) synthétise pour les différents postes de bilan et compte de profits et pertes ainsi que pour l’annexe, les mesures de simplification disponibles dans le cadre de la mise en œuvre d’une « comptabilité en base liquidative » pour les entreprises qui peuvent se prévaloir de celles-ci (cf. : Fig. E).


La survenance de la discontinuité d’exploitation et la mise en œuvre d’une comptabilité en base liquidative renvoient à diverses thématiques comptables qui leur sont directement ou indirectement associées. Il est proposé ci-après de couvrir certaines de ces thématiques en vue de contribuer à une clarification de celles-ci.
Malgré le silence de la loi, la CNC est d’avis que l’organe d’administration ou de gestion de l’entreprise a l’obligation de procéder à l’évaluation de la capacité de l’entreprise à poursuivre son exploitation. Loin de n’être qu’un principe parmi d’autres, l’hypothèse de continuité d’exploitation constitue en effet la convention centrale sur laquelle repose l’établissement de comptes annuels en régimes LUX GAAP et LUX GAAP-JV et il convient dès lors de s’assurer du caractère approprié de celle-ci. En accord avec la pratique internationale, la CNC considère que cette évaluation doit porter au minimum, sans toutefois s’y limiter, sur une période de douze mois à compter de la date de clôture de l’exercice. Dans ce cadre, l’organe d’administration ou de gestion peut s’appuyer sur des indicateurs de nature financière, de nature opérationnelle ou de nature autre, qui pris isolément ou dans leur ensemble, conduisent à conclure au caractère approprié ou non de l’hypothèse de continuité d’exploitation. Lorsqu’à l’issue de l’analyse, il est conclu que l’entreprise n’a pas la capacité de poursuivre son activité dans un avenir prévisible50, l’hypothèse de continuité d’exploitation doit être abandonnée et la mise en œuvre d’une comptabilité en base liquidative devient alors inéluctable. A des fins de prudence, la CNC observe qu’il apparaît préférable que la comptabilité en base liquidative soit mise en œuvre dès lors que le constat de discontinuité est dressé et ce, que les évènements et conditions ayant mené à cette conclusion aient pris naissance au cours de l’exercice ou bien postérieurement à la clôture de l’exercice mais en amont de l’arrêté des comptes.
En régimes LUX GAAP et LUX GAAP-JV, les comptes annuels sont en principe établis suivant l’hypothèse de continuité d’exploitation en application de l’article 51 (1) a) LRCS qui dispose que « l’entreprise est présumée continuer ses activités ». Les travaux préparatoires précisent à cet égard que « [e]n vertu de ce principe, les comptes annuels d’une société sont ceux d’une entreprise en activité qui continue son exploitation dans un avenir prévisible. L’évaluation des éléments du patrimoine et leur amortissement d’après leur durée d’utilisation reposent sur ce principe. Les comptes annuels ne sont donc pas ceux d’une entreprise en liquidation »51.
Bien que le droit comptable luxembourgeois ne prévoie pas de disposition explicite imposant à l’organe d’administration ou de gestion de procéder à une évaluation de la capacité de l’entreprise à poursuivre son exploitation, il est généralement admis qu’une telle évaluation est bien requise52/53.
En effet, l’hypothèse de continuité d’exploitation constituant le fondement sur lequel le référentiel comptable s’appuie afin d’expliciter les principes généraux et règles d’évaluation servant de base à l’établissement de comptes annuels, l’application de cette hypothèse présuppose nécessairement une analyse quant au caractère approprié ou non de celle-ci. Loin de n’être qu’un principe parmi d’autres, l’hypothèse de continuité d’exploitation constitue la convention centrale sur laquelle repose l’établissement de comptes annuels en régimes LUX GAAP et LUX GAAP-JV.
L’évaluation de la capacité de l’entreprise à poursuivre son exploitation implique nécessairement l’exercice d’un jugement quant à l’issue d’évènements ou de situations qui sont intrinsèquement incertains. Bien que les régimes comptables LUX GAAP et LUX GAAP-JV soient silencieux quant à l’horizon temporel à prendre en considération, la CNC est d’avis qu’il est opportun de se référer à la solution retenue en régime IFRS-UE, celle-ci correspondant aux pratiques généralement admises en matière d’information financière et d’audit. A cet égard, la norme IAS 1 précise ainsi que « [p]our évaluer si l’hypothèse de la continuité de l’exploitation est appropriée, la direction prend en compte toutes les informations dont elle dispose concernant l’avenir, qui s’étale au minimum, sans toutefois s’y limiter, sur douze mois à compter de la date de clôture »54.
A l’exception des cas où la décision de mise en liquidation a déjà été prise par les organes de l’entreprise et où la discontinuité est formellement actée, le constat d’une remise en cause du principe de continuité d’exploitation implique généralement l’exercice d’un jugement par l’organe d’administration ou de gestion. Ce jugement peut s’appuyer sur des indicateurs de nature financière, de nature opérationnelle ou de nature autre, qui pris isolément ou dans leur ensemble, conduisent à la conclusion qu’il n’existe pas d’autre solution réaliste pour l’organe d’administration ou de gestion que de liquider l’entreprise ou de cesser son activité.
A titre indicatif et non exhaustif, peuvent notamment être considérés les indicateurs suivants :
Indicateurs de nature financière :
Indicateurs de nature opérationnelle :
Autres indicateurs :
Lorsqu’à l’issue de son analyse, l’organe d’administration ou de gestion parvient au constat que l’entreprise n’a pas la capacité de poursuivre son activité dans un avenir prévisible, l’hypothèse de continuité d’exploitation ne peut être maintenue et la mise en œuvre d’une comptabilité en base liquidative devient inéluctable.
Lorsque les évènements et conditions ayant conduit à la remise en cause définitive de l’hypothèse de continuité d’exploitation, ont pris naissance au cours de l’exercice ou d’un exercice antérieur, il semble acquis que les comptes annuels dudit exercice doivent refléter la situation de discontinuité d’exploitation et qu’une comptabilité en base liquidative doit alors être mise en œuvre.
Cependant, la question de la date de mise en œuvre de la comptabilité en base liquidative a pu se poser dans les cas où les évènements et conditions ayant conduit à la remise en cause définitive de l’hypothèse de continuité d’exploitation, ont pris naissance après la date de clôture de l’exercice mais en amont de l’arrêté des comptes annuels. Force est de constater que, sur cette question, des positions distinctes ont pu émerger suivant le référentiel comptable considéré.
A cet égard, il convient de relever que le régime IFRS-UE fournit une réponse sans équivoque sur ce point. La norme IAS 10 indique en effet que « une entité ne doit pas établir ses états financiers sur la base de la continuité de l’exploitation si la direction détermine, après la date de clôture, qu’elle a l’intention, ou qu’elle n’a pas d’autre solution réaliste que de liquider l’entité ou de cesser son activité »55.
A l’inverse, des référentiels nationaux ayant fait l’objet d’une coordination avec la directive comptable 2013/34/UE ont pu conclure différemment en considérant que l’établissement de comptes annuels selon le principe de continuité d’exploitation n’est pas remis en cause par des évènements ayant pris naissance après la clôture de l’exercice et qu’en pareille situation, il s’agit alors d’évènements postérieurs à la clôture qui nécessitent la mention d’une information adéquate en annexe mais qui ne permettent pas la mise en œuvre d’une comptabilité en base liquidative.
Dans le contexte luxembourgeois, il est relevé que le droit comptable ne fournit pas de réponse explicite concernant la date de mise en œuvre d’une comptabilité en base liquidative lorsque les évènements et conditions ayant conduit à la discontinuité ont pris naissance postérieurement à la clôture de l’exercice mais en amont de l’arrêté des comptes annuels. En pareils cas, la CNC est d’avis que la prudence incite cependant à la mise en œuvre d’une comptabilité en base liquidative même lorsque les évènements et conditions ayant conduit à la discontinuité ont pris naissance après la date de clôture de l’exercice. Il pourrait en effet paraître inapproprié voire trompeur de diffuser auprès de tiers des comptes annuels établis suivant l’hypothèse de continuité d’exploitation alors qu’en date de diffusion, il ne fait plus aucun doute que cette hypothèse ne peut pas être maintenue et que la liquidation constitue la seule issue possible.
Le changement de base comptable56 d’une « comptabilité en continuité d’exploitation » à une « comptabilité en base liquidative » s’effectue de façon prospective. La comptabilité en base liquidative est mise en œuvre pour la première fois lors de l’établissement des comptes annuels de l’exercice au cours duquel les évènements et conditions ayant conduit au constat de discontinuité ont pris naissance. Par extension (cf. : point 3.1.), la comptabilité en base liquidative est mise en œuvre pour la première fois aux comptes annuels de l’exercice en cours d’arrêté lorsque les évènements et conditions ayant conduit au constat de discontinuité ont pris naissance postérieurement à la clôture de l’exercice mais en amont de l’arrêté des comptes. Les chiffres comparatifs apparaissant au sein des premiers comptes annuels établis en base liquidative sont inchangés par rapport aux comptes annuels de l’exercice précédent tels qu’approuvés par les organes compétents. Les chiffres comparatifs se fondent, par conséquent, sur l’hypothèse de continuité d’exploitation. L’absence de comparabilité doit dès lors être signalée et commentée en annexe de même que le changement de base comptable et les raisons sous-jacentes.
Lorsque l’hypothèse de continuité d’exploitation ne peut pas être maintenue, un changement de base comptable57 doit être opéré et une « comptabilité en base liquidative » doit être mise en œuvre.
Cette comptabilité en base liquidative s’applique pour la première fois aux comptes annuels de l’exercice au cours duquel les évènements et conditions ayant conduit au constat de discontinuité d’exploitation ont pris naissance58. Par extension, la « comptabilité en base liquidative » s’applique également aux comptes annuels en cours d’arrêté lorsque les évènements et conditions ayant conduit au constat de discontinuité ont pris naissance postérieurement à la clôture de l’exercice mais en amont de l’arrêté des comptes annuels.
Lorsque la clôture de l’exercice comptable de l’entreprise dont la discontinuité d’exploitation vient d’être constatée intervient en amont de la mise en liquidation de celle-ci59, les comptes annuels sont alors établis – moyennant adaptations – suivant le droit comptable commun (cf. point 1.1.) et les schémas de bilan (art. 34 LRCS) et de compte de profits et pertes (art. 46 LRCS) continuent de s’appliquer60.
A cet égard, il doit être précisé que le changement de base comptable s’effectue de façon prospective. En conséquence, les premiers comptes annuels établis suivant la base liquidative font apparaître des chiffres comparatifs qui sont inchangés par rapport aux comptes annuels de l’exercice précédent tels qu’approuvés par l’organe compétent et qui reposent donc sur l’hypothèse de continuité d’exploitation. Conformément à l’article 29 (2), 2ème phrase LRCS, l’absence de comparabilité des chiffres d’un exercice à l’autre doit être signalée dans l’annexe et être dûment commentée.
Dans les cas où une entreprise – dont le constat de discontinuité a été précédemment dressé – connaît un retour à meilleure fortune précédent sa mise en liquidation61, un changement de base comptable s’avère alors nécessaire. Dans ce contexte, la CNC est d’avis que l’information fournie dans l’annexe aux comptes annuels est primordiale. A cet égard, l’entreprise devra notamment faire mention du retour à une « comptabilité en continuité d’exploitation » en fournissant des informations explicatives et en spécifiant les modalités de mise en œuvre de ce changement de base comptable. Par ailleurs, la CNC considère que la transition inverse d’une « comptabilité en base liquidative » vers une « comptabilité en continuité d’exploitation » doit suivre des règles analogues à celles édictées au point 3.2., à savoir une application prospective de la nouvelle base comptable sans modification des comptes annuels et chiffres comparatifs relatifs aux exercices précédents. S’agissant notamment de l’évaluation des actifs, la CNC estime qu’un retour aux valeurs d’origine généralement fondées sur le coût d’achat ou le prix de revient s’impose, les réévaluations potentielles opérées durant les exercices précédents afin de présenter les actifs par référence à leur valeur probable de réalisation devant alors être extournées durant l’exercice courant62.
En règle générale, la discontinuité d’exploitation et la mise en œuvre d’une « comptabilité en base liquidative » résulte du constat de l’incapacité définitive de l’entreprise à poursuivre son exploitation, l’organe d’administration ou de gestion ayant l’intention ou n’ayant pas d’autre solution réaliste que de mettre l’entreprise en liquidation ou de cesser son activité.
Considérant ce qui précède, l’hypothèse d’un retour à meilleure fortune est généralement exclue à ce stade.
Si le retour à meilleure fortune est peu probable lorsque le constat de discontinuité est dressé, force est de relever qu’une telle situation peut néanmoins se présenter. Tel sera le cas, par exemple, dans les situations où – postérieurement au constat de discontinuité d’exploitation – de nouveaux partenariats commerciaux ou financiers émergent et laissent entrevoir un redressement possible de l’entreprise. En pareils cas, le retour à une « comptabilité en continuité d’exploitation » semble se justifier. Se pose alors la question des incidences comptables associées à une transition inverse d’une « comptabilité en base liquidative » à une « comptabilité en continuité d’exploitation ».
Dans ce contexte, l’information fournie dans l’annexe aux comptes annuels apparaît véritablement primordiale. A cet égard, l’entreprise devra notamment faire mention du retour à une « comptabilité en continuité d’exploitation », en fournissant des informations explicatives et en spécifiant les modalités de mise en œuvre de ce changement de base comptable.
Par ailleurs et conformément au point 3.2., la CNC est d’avis que le retour à une « comptabilité en continuité d’exploitation » doit en principe s’opérer de façon prospective. En d’autres termes, si les comptes annuels de l’exercice précédent ont été établis en base liquidative, les comptes annuels de l’exercice courant établis suivant l’hypothèse de continuité d’exploitation feront apparaître des chiffres comparatifs en base liquidative et incluront au sein du compte de profits et pertes de l’exercice les ajustements permettant d’opérer la transition en sens inverse.
A ce titre, il y a lieu de signaler qu’un retour vers une évaluation des actifs suivant le principe du coût d’acquisition historique doit généralement être opéré et que les éventuelles réévaluations comptabilisées afin de présenter les actifs par référence à leur valeur probable de réalisation doivent être extournées63. Le maintien d’une évaluation des actifs à une valeur comptable supérieure (valeur probable de réalisation) à leur valeur d’origine (coût d’achat ou prix de revient) n’est pas admissible sauf les cas d’application de l’option juste valeur à certains actifs éligibles (régime LUX GAAP – JV).
Avertissement
Les « questions / réponses » publiées par la Commission des normes comptables (CNC) :
Les organes d’administration ou de gestion des entreprises demeurent responsables conformément au droit commun de toute décision prise sur base du présent document.
1 Cf. : La Centrale des bilans, un état des lieux décennal – Analyses 4/2020, Institut national de la statistique et des études économiques.
2 Cf.: Q&A CNC 19/019 “Catégorisation des entreprises: interprétation du critère de répétition visé à l’article 36 LRCS ».
3 N.B. : Sans préjuger de dispositions sectorielles plus contraignantes où la mission de contrôle des comptes de clôture de liquidation est confiée au réviseur d’entreprises agréé et où l’institution du commissaire est alors supprimée (p.ex. : art. 154 (5) 2ème al. de la loi du 17 décembre 2010 concernant les organismes de placement collectif).
4 Projet de loi n°2657 portant adaptation de la loi modifiée du 10 août 1915 concernant les sociétés commerciales à la directive 78/660 du Conseil des Communautés Européennes du 25 juillet 1978, session ordinaire 1982-1983, commentaires des articles, article 235, p.42.
5 Titre XI “De la liquidation des sociétés” de la loi modifiée du 10 août 1915 concernant les sociétés commerciales.
6 La loi du 10 août 1915 concernant les sociétés commerciales a été publiée au Mémorial du 30 octobre 1915 (Mém. N°90).
7 Le professeur Jean Corbiau, auteur de l’avant-projet de loi de 1905 concernant les sociétés commerciales, indique dans le commentaire de l’article 119 (devenu article 150 de la loi du 10 août 1915 concernant les sociétés commerciales et renuméroté article 1100-14 à l’issue de la modernisation du droit des sociétés de 2016 / 2017) : « L’obligation de publier le bilan annuel de liquidation imposée aux sociétés anonymes s’applique également, en vertu de l’article 74 [NDA : devenu article 103 de la loi du 10 août 1915 concernant les sociétés commerciales et renuméroté article 600-2 à l’issue de la modernisation du droit des sociétés de 2016 / 2017], aux sociétés en commandite par actions ».
8 En application de l’article 410-1 para. 2 de la loi modifiée du 10 août 1915 concernant les sociétés commerciales « La société européenne (SE) est une société anonyme (…). (…). Elle est régie par les dispositions de la présente loi s’appliquant à la société anonyme (…) ».
9 Les sociétés à responsabilité limitée (S.à r.l.) constituent la forme juridique la plus utilisée par les entreprises luxembourgeoises : 57,6% des dépôts structurés de données financières durant la période 2011-2018 ont ainsi été effectués par des S.à r.l. Source : La Centrale des bilans, un état des lieux décennal – Analyses 4/2020, Institut national de la statistique et des études économiques.
10 Sont également visées par l’obligation de publicité comptable les sociétés par actions simplifiée, les sociétés coopératives ainsi que – dans certains cas – les sociétés en nom collectif et les sociétés en commandite simple (art. 77, 2ème al., point 2° LRCS).
11 En revanche, toutes les entreprises en liquidation se trouvent par hypothèse en situation de discontinuité d’exploitation. En ce sens, les entreprises en liquidation constituent un sous-ensemble des entreprises en discontinuité.
12 L’article 26 (5) LRCS dispose que « [s]i dans des cas exceptionnels, l’application d’une disposition du présent chapitre se révèle contraire à l’obligation prévue au paragraphe (3) ci-dessus [NDA : l’objectif d’image fidèle], il y a lieu de déroger à celle-ci afin qu’une image fidèle au sens du paragraphe (3) soit donnée. Une telle dérogation doit être mentionnée dans l’annexe et dûment motivée avec indication de son influence sur le patrimoine, la situation financière et les résultats ».
13 L’article 51 (2) LRCS dispose que « [l]orsque, dans des cas exceptionnels, l’application d’une disposition de la présente loi est incompatible avec l’obligation prévue à l’article 26, paragraphe (3) [NDA : l’objectif d’image fidèle], ladite disposition n’est pas appliquée afin de donner une image fidèle du patrimoine, de la situation financière et des résultats de l’entreprise. La non-application d’une telle disposition est mentionnée dans l’annexe et dûment motivée, avec une indication de son incidence sur le patrimoine, la situation financière et le résultat de l’entreprise ».
14 Titre Ier « De la faillite » du Livre III « Des faillites, banqueroutes et sursis » du Code de commerce.
15 Titre XII « De dissolution et de la fermeture judiciaires des sociétés commerciales » de la loi modifiée du 10 août 1915 concernant les sociétés commerciales.
16 Arrêté grand-ducal du 24 mai 1935 complétant la législation relative aux sursis de paiement, au concordat préventif de la faillite et à la faillite par l’institution du régime de la gestion contrôlée.
17 En effet, la reprise immédiate et intégrale par l’associé unique de l’ensemble des actifs et passifs de l’entreprise dissoute, ne justifie généralement pas la mise en œuvre d’une comptabilité en base liquidative.
18 De façon volontaire ou sur requête d’une partie intéressée (p.ex. : notaire, autorité de contrôle), un contrôle contractuel des comptes de mise en liquidation est parfois effectué. Pour les entités d’intérêt public et les entreprises soumises à surveillance prudentielle visées par le droit comptable commun, l’autorité de contrôle est en mesure d’exiger le contrôle des comptes de mise en liquidation par un réviseur d’entreprises agréé.
19 A titre indicatif, il est loisible aux entreprises de se référer aux délais usuels de mise à disposition des comptes annuels à l’assemblée générale en période de continuité d’exploitation, soit un délai de 6 mois à compter de la clôture de l’exercice (p.ex. : art. 1500-2 point 2° LSC).
20 Les SA, SE et S.e.C.A. en liquidation ont la faculté (mais non l’obligation) de déposer au RCS l’intégralité de leurs comptes annuels / intérimaires de liquidation (bilan, compte de profits et pertes, annexe ainsi que – le cas échéant – le rapport du liquidateur).
21 En l’état actuel de la pratique, les formes juridiques autres que les SA, SE et S.e.C.A. – lorsqu’elles sont en liquidation – ne disposent pas de la faculté de procéder à un dépôt volontaire au RCS de leurs comptes annuels / intérimaires de liquidation ni même de leur bilan.
22 Certaines lois sectorielles disposent que la mission de contrôle des comptes de clôture de liquidation doit être confiée au réviseur d’entreprises agréé. En pareil cas, l’institution du commissaire est alors supprimée. A titre indicatif, il en va ainsi pour les entités suivantes :
– les organismes de placement collectif (OPC) [art. 154 (5) 2ème al. L. mod. 17/12/2010],
– les fonds d’investissement spécialisés (FIS) [art. 55 (5) 2ème al. L. mod. 13/02/2007],
– les sociétés d’investissement en capital à risque (SICAR) [art. 27 (5) 2ème al. L. mod. 15/06/2004].
23 Cf. : Note supra. 19.
24 Le GIE « Luxembourg Business Registers (LBR) ».
25 Lorsqu’est dressé le constat de discontinuité d’exploitation et préalablement à la mise en liquidation de l’entreprise.
26 Postérieurement à la mise en liquidation de l’entreprise.
27 A noter que si les passifs relatifs à l’exercice courant sont en principe inscrits au bilan dans les postes de dettes, les passifs relatifs aux exercices ultérieurs jusqu’à la clôture de la liquidation peuvent faire l’objet d’une présentation au bilan sous les postes de provisions, en tant qu’estimation de charges futures à engager par l’entreprise.
28 En « comptabilité en base comptable liquidative », la non-application du principe de séparation ou d’indépendance des exercices a pour effet de conduire dès la première clôture faisant suite au constat de discontinuité à la comptabilisation de l’ensemble des charges dues jusqu’à la clôture de la liquidation. Suivant cette approche, il en résulte un « sur-chargement » du compte de profits et pertes du premier exercice établi suivant une base comptable liquidative et un « sous-chargement » du compte de profits et pertes des exercices ultérieurs, seule la variation des charges et des produits (p.ex. : affinement des estimations, différences entre montants estimés et montants réalisés, changements d’hypothèses) y figurant alors. A noter que la composition des charges (p.ex. : charges de l’exercice courant vs charges d’exercices futurs) ou des variations de charges en cours de liquidation pourront – voire devront suivant leur caractère significatif – faire l’objet de mentions en annexe des comptes.
29 Cf. : Q&A CNC 14/001 « Droit comptable des entreprises : trois régimes distincts ».
30 Cf. : Q&A CNC 16/009 « Immeubles de placement en régimes LUX GAAP et LUX GAAP – JV : modèle du coût vs- modèle de la juste valeur ».
31 En conséquence, les frais d’établissement font l’objet d’un amortissement intégral dès la survenance de la discontinuité d’exploitation.
32 N.B. : la norme IFRS 5 « Actifs non courants détenus en vue de la vente et activités abandonnées » telle qu’adoptée par l’Union européenne, définit la notion de « hautement probable » (« highly probable ») comme « beaucoup plus probable qu’improbable » (« significantly more likely than probable »), la notion de « probable » (« probable ») étant définie comme « plus probable qu’improbable » (« more likely than not »).
33 N.B. la norme IAS 2 « Stocks » définit la « valeur nette de réalisation » comme « le prix de vente estimé dans le cours normal de l’activité, diminué des coûts estimés pour l’achèvement et des coûts estimés nécessaires pour réaliser la vente ».
34 En application du principe de prudence (continuité d’exploitation), la valeur d’un actif ne peut en principe excéder son coût d’acquisition et doit faire l’objet de corrections de valeur en cas de dépréciation que l’utilisation de l’actif soit limitée ou non dans le temps.
35 Exclusion faite par conséquent des passifs correspondant à des engagements contractuels rattachés comptablement à un exercice ultérieur (p.ex. : loyers dus en application d’un contrat de bail mais relatifs à un exercice ultérieur, intérêts dus en application d’un contrat de financement mais relatifs à un exercice ultérieur, salaires dus en application de contrats de travail à durée indéterminée mais relatifs à un exercice ultérieur).
36 Cf. : les rubriques intitulées « dont la durée résiduelle est supérieure à un an ».
37 Cf. : les rubriques intitulées « dont la durée résiduelle est inférieure ou égale à un an ».
38 N.B. : conformément à l’article 26 (1) 2ème alinéa, il demeure loisible à l’entreprise « d’incorporer d’autres états financiers dans les comptes annuels en sus des documents visés au premier alinéa ».
39 Cf.: Q&A CNC 19/019 « Catégorisation des entreprises: interprétation du critère de répétition visé à l’article 36 LRCS ».
40 Cf.: Q&A CNC 20/020 « Incidences de la pandémie de Covid-19 sur les comptes annuels et consolidés des entreprises et groupes luxembourgeois ».
41 Par ailleurs, un rapport du liquidateur est généralement joint à ces comptes annuels / intérimaires de liquidation.
42 En l’état actuel des textes, l’objectif d’image fidèle s’applique aux entreprises soumises au droit comptable commun (art. 26 (3) LRCS) mais n’est pas explicitement mentionné au sein du titre XI LSC (droit comptable spécial) applicable aux entreprises en liquidation.
43 Considérant la situation de l’entreprise vis-à-vis de ses créanciers et sa capacité à apurer ses passifs sans préjudice ni pertes pour les tiers.
44 Considérant notamment la taille de l’entreprise dont la très grande majorité sont des « petites entreprises » (art. 35 LRCS) et l’objectif de limitation de la charge administrative pesant sur celles-ci.
45 Par exemple : coût amorti, coût déprécié, coût moins dépréciation durable, etc.
46 Par exemple : produits d’exploitation, produits financiers, etc.
47 Par exemple : gains non réalisés résultant d’une évaluation d’actifs par référence à la valeur probable de réalisation.
48 En conséquence, ne sont pas intégrés au sein du bilan, les passifs correspondant à des charges relatives à des exercices ultérieurs et qui devront faire l’objet d’un apurement en amont de la clôture de la liquidation.
49 Cf.: note supra. 48.
50 En pratique, il est généralement admis que la capacité de l’entreprise à poursuivre son activité porte au minimum sur une période de douze mois à compter de la date à laquelle les comptes annuels de l’exercice sont clôturés par l’organe d’administration ou de gestion.
51 Projet de loi n°2657 portant adaptation de la loi modifiée du 10 août 1915 concernant les sociétés commerciales à la directive 78/660 du Conseil des Communautés Européennes du 25 juillet 1978, session ordinaire 1982-1983, commentaires des articles, article 235, p.42.
52 Cf. : norme internationale d’audit (ISA) 570 (Révisée), Continuité d’exploitation, paragraphe 4.
53 Les commentaires relatifs aux modifications de l’article 65 (contenu de l’annexe) proposées au sein du projet de loi 6718 (travaux préparatoires de la loi du 18 décembre 2015), font référence à une évaluation de la capacité de l’entreprise à poursuivre son exploitation en précisant que « il convient d’inclure [NDA : dans l’annexe des comptes annuels] une déclaration sur la conformité de ces méthodes comptables avec le principe de continuité d’exploitation » (doc. parl. 6718-0 Projet de loi concernant le rapport sur les paiements effectués au profit de gouvernements et portant modification de diverses dispositions relatives à la comptabilité et aux comptes annuels des entreprises ainsi qu’aux comptes consolidés de certaines formes de sociétés, commentaires des articles, article 1er, point 17 , p.19). Si le commentaire des articles n’a pas force de loi et qu’une telle déclaration n’est dès lors pas requise, celui-ci confirme néanmoins qu’une évaluation par l’entreprise de sa capacité à poursuivre son exploitation doit nécessairement être effectuée en amont de l’établissement des comptes afin de s’assurer que l’entreprise peut bien se prévaloir de l’hypothèse de continuité d’exploitation pour établir ses comptes annuels. En ce sens, des comptes annuels établis suivant l’hypothèse de continuité d’exploitation constituent une déclaration implicite par l’organe d’administration ou de gestion de la capacité de l’entreprise à poursuivre son activité dans un avenir prévisible.
54 Norme comptable internationale (IAS) 1 « Présentation des états financiers », paragraphe 26.
55 Norme comptable internationale (IAS) 10 « Événements postérieurs à la date de clôture », paragraphe 14.
56 Stricto sensu, ce changement de base comptable ne constitue pas un changement de méthode comptable au sens où cela est généralement interprété dans le cadre d’une « comptabilité en continuité d’exploitation ».
57 Cf.: Note supra. 56.
58 A noter que les comptes de mise en liquidation qui – suivant la pratique usuelle (cf. : point 1.2.) – sont préparés par l’entreprise, sont bien évidemment établis en base comptable liquidative.
59 Le constat de discontinuité d’exploitation n’entraine pas nécessairement la mise en liquidation immédiate de l’entreprise. En cas retour à meilleure fortune, la mise en liquidation peut même ne jamais intervenir. Dans d’autres cas, la mise en liquidation intervient parfois plusieurs années après le constat initial de discontinuité d’exploitation.
60 Pour mémoire, l’entreprise se trouve dispensée – après sa mise en liquidation – du formalisme lié au recours aux schémas de bilan et de compte de profits et pertes prévus par le droit comptable commun.
61 En règle générale, une fois l’entreprise mise en liquidation, celle-ci se trouve juridiquement dissoute. Du fait de cette dissolution, l’entreprise ne peut plus connaître un retour à meilleure fortune.
62 Pour les immobilisations amortissables, il apparaît souhaitable qu’un rattrapage de l’amortissement non pratiqué pendant la période de discontinuité d’exploitation, soit opéré durant l’exercice de transition vers une comptabilité en continuité d’exploitation.
63 Cf. : Note supra. 62.